2. 日本国内にある「世界遺産」一覧を見てみると…
文化庁が公表している「日本の世界遺産一覧」によると、「宮城県」「千葉県」「兵庫県」のうち、世界遺産がある県は兵庫県です。
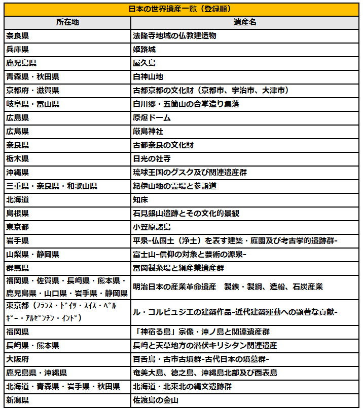
兵庫県には、1993年に世界文化遺産に登録された姫路城があります。姫路城は、法隆寺地域の仏教建造物(奈良県)、屋久島(鹿児島県)、白神山地(青森県・秋田県)と並び、日本で初めて登録された世界遺産です。
ちなみに、2024年7月時点での世界遺産の数は、文化遺産が952件、自然遺産231件、複合遺産40件の計1223件。日本では、文化遺産21件、自然遺産5件の計26件が登録されています。
3. 宮城県、千葉県、兵庫県の経済面を比較
ここからは、宮城県、千葉県、兵庫県について紹介します。
宮城県は東北地方の東南部に位置し、秋田県、山形県、福島県、岩手県と隣接しています。
県は14の市と20の町、1つの村で構成されており、人口は224万2389人(出所:総務省「住民基本台帳に基づく人口、人口動態及び世帯数」/2024年1月1日時点)。
経済面を見てみると、2022年度の県内総生産は名目で9兆6147億円。一人当たりの県民所得は287万1000円でした。
3.1 千葉県の県内総生産は名目20兆8070億円
首都圏の東側に位置する千葉県は、南東側は太平洋、西側は東京湾に面し、江戸川を挟んで東京都・埼玉県、利根川を挟んで茨城県と隣接しています。
県は37の市と16の町、1の村で構成されており、人口は47都道府県で6番目に多い631万158人。
経済面を見てみると、2021年度の県内総生産は名目20兆8070億円。一人当たり県民所得は305万9000円でした。
3.2 兵庫県の県内総生産は名目23兆4626億円
兵庫県は日本列島のほぼ中央に位置し、東は大阪府、京都府、西は岡山県、鳥取県と接しています。
県内には29の市と12の町があり、人口は47都道府県で7番目に多い542万6863人。経済面を見てみると、2022年度の県内総生産は名目23兆4626億円。一人当たり県民所得は315万円でした。
いかがでしょうか。今回は「宮城県」「千葉県」「兵庫県」の世界遺産について紹介しました。
3.3 調査概要
- 調査日:2025年3月17日
- 調査人数:100人(全国の10歳代~60歳代)
- クロス・マーケティング QiQUMOを利用した調査
参考資料
- クロス・マーケティング QiQUMO
- 文化庁「日本の世界遺産一覧」
- 総務省「住民基本台帳に基づく人口、人口動態及び世帯数」
- 国土地理院「全国都道府県市区町村別面積調」
- 宮城県「令和4年度宮城県民経済計算」
- 千葉県「令和3年度千葉県県民経済計算の概要」
- 兵庫県「令和4年度兵庫県民経済計算」
小野田 裕太
