トヨタが自社株買いを発表
トヨタは2022年3月23日、自社株買いの計画を発表しました。
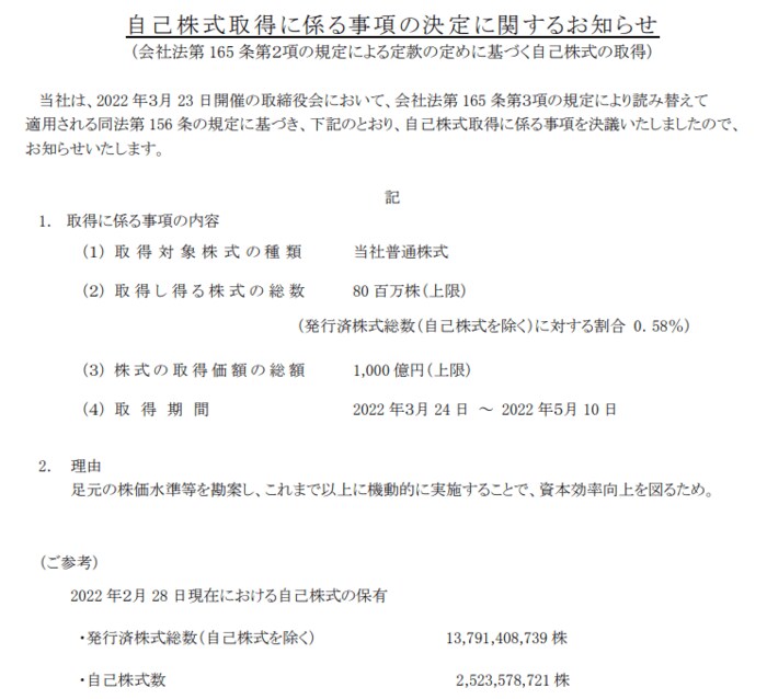
取得し得る株式の総数は80百万株(上限)、1,000億円(同)で、自己株式を除いた発行済株式総数に対する割合は0.58%です。
取得期間は、2022年3月24日から2022年5月10日です。
自社株買いを行う理由について、「足元の株価水準等を勘案し、これまで以上に機動的に実施することで、資本効率向上を図るため」としています。
自社株買いとは
ここで改めて、自社株買いについて説明します。
自社株買いとは、企業が自社の株式を買い戻すことを指します。
保有する現預金を使って株主から取得するため、会計上は資産項目の現預金が減り、純資産項目の株主資本も減少します。
