4. 新NISAで教育費を貯める方法
ここからは、新NISAを活用して教育費を貯める方法をお伝えします。
NISAはNISA口座(非課税口座)で購入した金融商品から得られる利益が非課税になる制度です。
通常約20%の税金がかかるところが非課税となるため、効率よく資金を増やすことが可能です。
まずは、新NISAの特徴をおさらいしておきます。
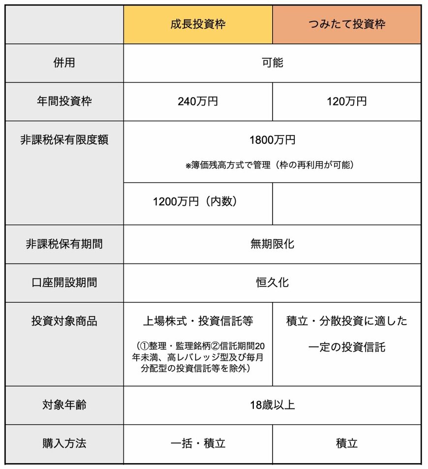
4.1 新NISAの特徴
1.非課税保有期間が無期限に
新NISAには期限がないので、長期的な資産形成が可能となります。
2.非課税投資枠が年間最大360万円
年間の投資枠は、つみたて投資枠120万円、成長投資枠240万円のあわせて360万円まで非課税で投資ができます。
3.生涯投資枠1800万円が新設定
生涯を通して非課税で保有できる限度額1800万円(成長投資枠は1200万円)が設けられました。
保有している株や投資信託などの購入価格の合計が1800万円を超えない限りは、何年でも非課税で運用ができます。
また、途中で売却することも可能で、売却して投資枠に空きができれば再利用できます。
4.2 新NISAでの積立シミュレーション
新NISAが教育資金を貯めるのにも適している理由は、1800万円の生涯投資枠内であれば、売却、買付が自由にできる点です。
たとえば、積立を始めた10年後に私立中学の入学金が必要になったので一部を売却して現金化するといった使い方ができます。
空いた枠は再利用できるので、積立を続ければ、その後の教育資金を作ることができます。
教育資金は、ある程度使う時期が決まっているため、資金準備のための計画は立てやすいでしょう。
ここでは、教育費で一番かかる大学の費用を、新NISAを使って貯めるシミュレーションをしてみたいと思います。
毎月1万円を積み立てるケースと毎月2万円を積み立てるケースの二つを、利回り1%、3%、5%、7%、積立期間10年、15年、18年に分けて、最終積立額を出してみました。
利回りは運用してみた結果分かることなので、いくつかのパターンを想定しておきましょう。
子どもが誕生してすぐに積み立てを開始すれば、大学入学まで18年間積み立てることができます。
3歳からであれば15年間、8歳からであれば10年間積み立てられます。
期間が10年未満になる場合は毎月の積立額を増やしてみましょう。
毎月2万円の積立で、積立期間が18年あれば、年利1%の運用でも国公立大学の学費分を用意することができます。
また、積立期間が15年でも年利3%で運用できれば国公立大学の学費分に近い金額が貯められます。
繰り返しになりますが、運用利回りは投資が終わってみないとわからない不確定要素であるため、期待した利回りにならなかった場合のことも考えて資金計画を立てましょう。


