3. お金より痛い?「時間」を奪われるペナルティ
自転車による違反行為をした場合、課せられるのは反則金だけではありません。
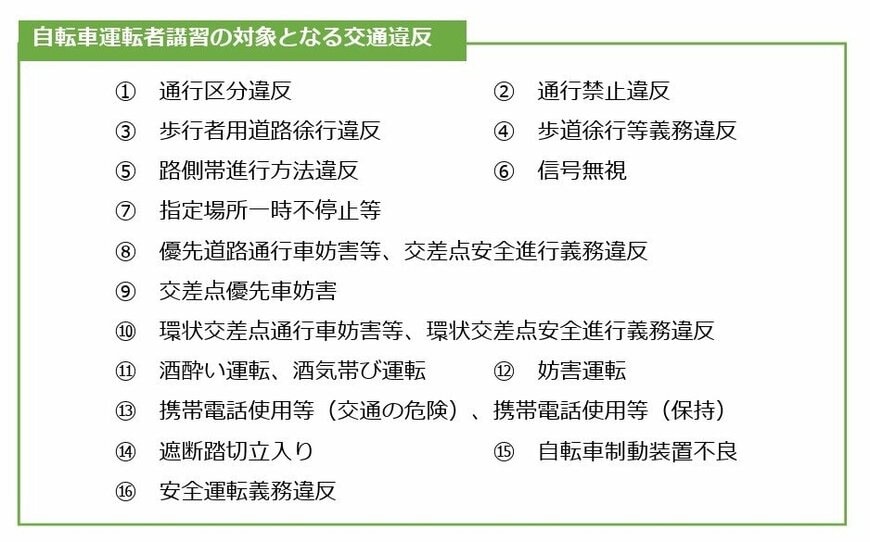
3年以内に2回以上の青切符を切られると、「自転車運転者講習」への参加が義務付けられます。
もちろん16歳以上の子どもも対象です。
「反則金を払うだけじゃ済まないよ。大切な休日が、警察の講習で潰れるかもしれないよ」と釘を刺しておくのも有効かもしれません。
自転車による違反行為をした場合、課せられるのは反則金だけではありません。
3年以内に2回以上の青切符を切られると、「自転車運転者講習」への参加が義務付けられます。
もちろん16歳以上の子どもも対象です。
「反則金を払うだけじゃ済まないよ。大切な休日が、警察の講習で潰れるかもしれないよ」と釘を刺しておくのも有効かもしれません。