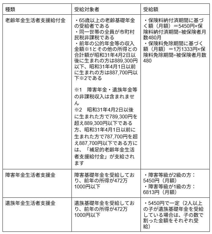
年金生活者支援給付金は、所得が一定基準以下の年金受給者に支給される制度で、老齢・障害・遺族の各年金に対応しています。65歳以上で同一世帯全員が市町村民税非課税などの条件を満たす場合、月額最大5450円程度が受給できます。
限られた年金収入で安定した老後生活を送るためには、支出の見直しも重要です。住居のダウンサイジングや不要な民間保険の解約、プライベートブランド商品の活用など、固定費と変動費の両面から家計を最適化しましょう。
1. 年金生活者支援給付金の対象者と受給額
所得が一定基準以下の年金受給者の方は、年金生活者支援給付金を受給できます。まずは、受給対象者と受給額を確認しましょう。
要件に該当している場合でも、申請をしなければ受給できません。自身の所得を確認したうえで、受給できる可能性がある場合は、年金事務所で相談してみましょう。
 
 
        


