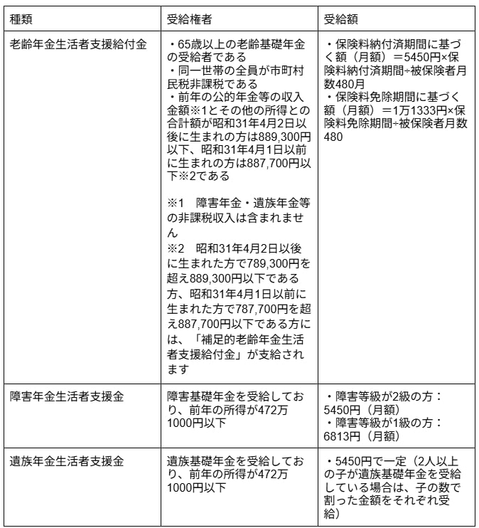
【知らないと損】シニアが申請すればもらえるお金5選!給付金・補助金の対象者や金額を解説!要件を満たしているかチェック 年金受給者・高齢の就業者向けに「意外と知られていない給付制度」を厳選紹介。支給条件や申請先もわかりやすく整理! 2025.07.19 20:40 公開 執筆者柴田 充輝 年金生活者支援給付金 01/03 出所:厚生労働省「「年金生活者支援給付金制度」について」をもとに筆者作成 この写真の記事へ戻る 次の写真一覧へ copy URL 執筆者 柴田 充輝 1級ファイナンシャル・プランニング技能士(FP1級) 厚生労働省や保険業界・不動産業界での勤務を通じて、社会保険や保険、不動産投資の実務を担当。FP1級と社会保険労務士資格を活かして、多くの家庭の家計見直しや資産運用に関するアドバイスを行っている。金融メディアを中心に、これまで1000記事以上の執筆実績あり。保有資格は1級ファイナンシャル・プランニング技能士(FP1級)、社会保険労務士、行政書士、宅地建物取引主任士など。 あわせて読みたい