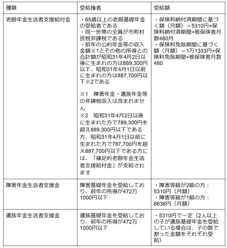
【知らないと損!】シニア世代が今すぐチェックすべき給付金・補助金5選|申請しないともらえない支援金や自治体の制度も徹底解説 年金生活でも安心!高齢者向けの生活支援制度や自治体の補助事業を一覧で紹介|もらえるお金を見逃さず申請しよう 2025.01.24 20:11 公開 執筆者柴田 充輝 年金生活者支援給付金の要件・金額を確認 02/03 出所:厚生労働省「「年金生活者支援給付金制度」について」 年金生活者支援給付金の要件・金額を確認 03/03 出所:厚生労働省「離職されたみなさまへ<高年齢求職者給付金のご案内>」 この写真の記事へ戻る 柴田 充輝 copy URL 執筆者 柴田 充輝 1級ファイナンシャル・プランニング技能士(FP1級) 厚生労働省や保険業界・不動産業界での勤務を通じて、社会保険や保険、不動産投資の実務を担当。FP1級と社会保険労務士資格を活かして、多くの家庭の家計見直しや資産運用に関するアドバイスを行っている。金融メディアを中心に、これまで1000記事以上の執筆実績あり。保有資格は1級ファイナンシャル・プランニング技能士(FP1級)、社会保険労務士、行政書士、宅地建物取引主任士など。 あわせて読みたい