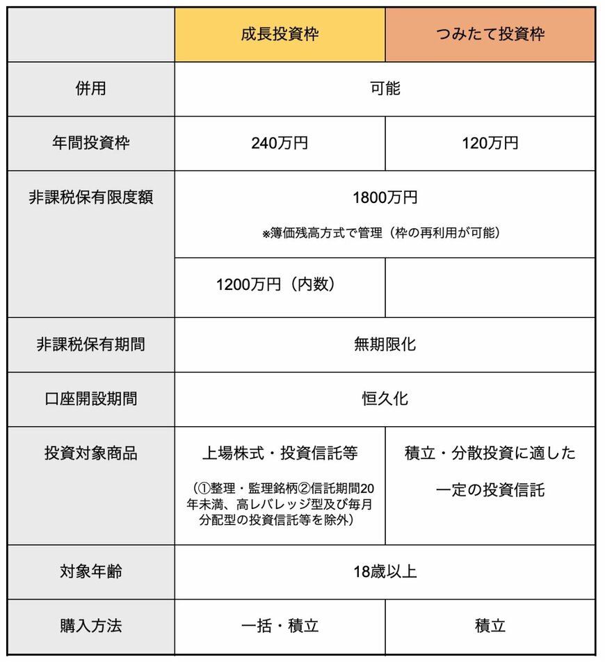
新NISAで「教育費」を貯める方法。大学卒業までの教育費と積立シミュレーション 幼稚園から高校までの子ども1人あたりの教育費 2024.01.20 18:10 公開 執筆者石倉 博子 02/06 出所:文部科学省「令和3年度子供の学習費調査-調査結果の概要」 03/06 出所:日本政策金融公庫「教育費負担の実態調査結果(令和3年度)」をもとに筆者作成 04/06 出所:金融庁「新しいNISA」をもとに筆者作成 毎月1万円を積み立てた場合の最終積立額 05/06 出所:金融庁「資産運用シミュレーション」の試算結果をもとに筆者作成 毎月2万円を積み立てた場合の最終積立額 06/06 出所:金融庁「資産運用シミュレーション」の試算結果をもとに筆者作成 この写真の記事へ戻る 石倉 博子 copy URL 執筆者 石倉 博子 ファイナンシャルプランナー/FP1級 1級ファイナンシャルプランニング技能士、CFP®認定者。"お金について無知であることはリスクとなる"という信念のもと、子育て期間中にFP資格を取得。難しい制度や専門用語を分かりやすく伝えることを目的として記事を執筆中。趣味は読書とイラストを描くこと。 あわせて読みたい