3. 内閣総理大臣の冬のボーナスはいくらか
国家公務員のボーナス平均支給額を確認しましたが、内閣総理大臣などの特別職に就く人のボーナスはいくらだったのでしょうか。
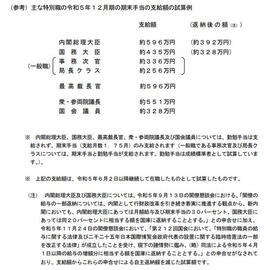
内閣官房内閣人事局「令和5年12月期の期末・勤勉手当を国家公務員に支給」によると、主な特別職の2023年12月期の期末手当支給額は以下のとおりです。
3.1 主な特別職の2023年12月末期末手当支給額
役職 支給額(返納後の額)
- 内閣総理大臣 約596万円(約392万円)
- 国務大臣 約435万円(約328万円)
- 事務次官 約336万円
- 局長クラス 約256万円
- 最高裁長官 約596万円
- 衆・参両院議長 約551万円
- 国会議員 約328万円
内閣総理大臣と最高裁長官の支給額がもっとも高く、その金額は約596万円です。
ただし、内閣総理大臣は行財政改革を着実に推進する観点から、期末手当の一部を自主返納しているため、返納後の金額は約392万円となっています。
そのため、特別職において実質支給額がもっとも高いのは最高裁長官です。
4. 転職や副業で収入アップを目指そう
本記事では、上場企業と国家公務員の冬のボーナス額を紹介しました。
ただし、上場企業や国家公務員ではない会社員の人は、本記事で紹介したボーナス額よりももらったボーナス額が少ない人も多いのではないでしょうか。
そのような人は、ぜひ転職や副業による年収アップを目指してみてください。今は転職や副業が当たり前の時代です。
転職や副業の支援サービスなども活用しながら、収入を増やし少しでも経済的に楽な生活を目指してみてはいかがでしょうか。
参考資料
苛原 寛
