みなさんは冬のボーナスをいくらもらいましたか?
なかには、周りの人がもらうボーナスがいくらなのか気になる人もいるかもしれません。
では、一般的に年収が高いイメージのある「上場企業」と「国家公務員」は冬のボーナスをいくら受け取ったのでしょうか。
本記事では、「上場企業」と「国家公務員」が2023年冬にもらったボーナス額を紹介します。
業種ごとのボーナス額や内閣総理大臣への支給額も解説するので、参考にしてみてください。
1. 上場企業の冬のボーナスはいくらだったのか
まずは、上場企業の2023年冬のボーナスを確認しましょう。
一般財団法人労務行政研究所「東証プライム上場企業の2023年年末一時金(賞与・ボーナス)の妥結水準調査」によると、東証プライム上場企業187社における2023年末一時金の妥結水準は以下のとおりです。
1.1 東証プライム上場企業の2023年末一時金の支給水準
区分 妥結金額(対前年同期比)
- 全産業 80万28円(+1.5%)
- 製造業 83万1644円(+1.7%)
- 水産・食品 69万4495円(+1.1%)
- 繊維 81万8332円(ー3.7%)
- 紙・バルブ 65万5000円(ー6.4%)
- 化学 85万9143円(+1.9%)
- ゴム 79万3000円(+0.9%)
- ガラス・土石 86万3447円(ー1.7%)
- 鉄鋼 92万5125円(+6.1%)
- 非鉄・金属 78万4405円(ー0.3%)
- 機械 80万2579円(+6.1%)
- 電気機器 88万9982円(ー0.6%)
- 輸送用機器 88万8650円(+2.0%)
- 精密機器 68万5533円(+2.4%)
- その他製造 65万5593円(ー1.3%)
- 非製造業 67万6060円(+0.8%)
- 建設 78万2082円(ー1.1%)
- 商業 61万264円(+3.5%)
- 情報・通信 86万4000円(+0.6%)
- 電力 73万5200円(ー3.6%)
- サービス 59万6421円(ー0.2%)
全産業平均の金額は80万28円となっています。本調査を始めた1970年依頼、全産業平均の支給額が80万円台となるのは初めてです。
物価上昇などの影響を受け、ボーナスの支給額が上がっていることがわかります。また、もっとも支給額が高いのは鉄鋼業でその金額は92万5125円です。
一方で、もっとも支給額が低いサービスは59万6421円で鉄鋼業との差は30万円以上もあります。業界によって、支給額に大きな差があるのが実態です。
2. 国家公務員の冬のボーナスはいくらだったのか
民間の上場企業のボーナス支給額を確認しましたが、国家公務員の冬のボーナスはいくらだったのでしょうか。
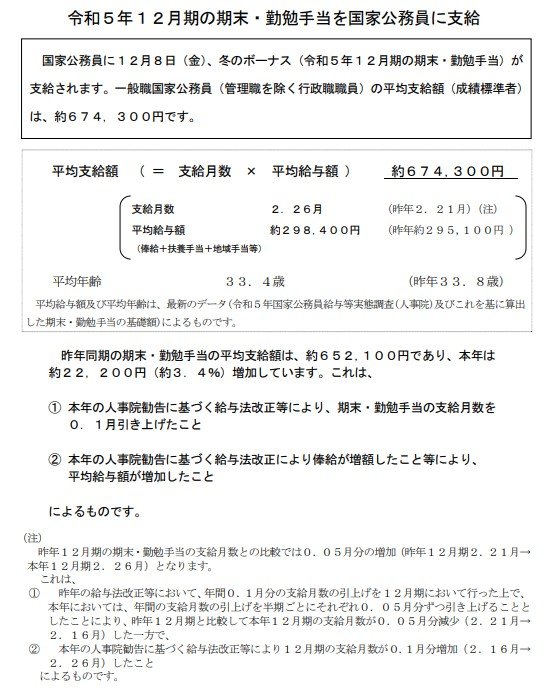
内閣官房内閣人事局「令和5年12月期の期末・勤勉手当を国家公務員に支給」によると、2023年12月期の冬のボーナス平均支給額は約67万4300円です。
東証プライム上場企業の全産業平均の金額80万28円よりも、国家公務員のボーナスは平均で13万円程度少なくなっています。また、前年同期比では+3.4%の増額です。

