電力・ガス・食料品などの物価高騰による家計負担増をふまえ、政府は住民税非課税世帯1世帯に3万円を給付することを公表しました。
ただ、支援の具体的な内容や申請については自治体によって異なります。今回は2023年5月22日に更新された横浜市の「電力・ガス・食料品等価格高騰緊急支援給付金(令和5年度非課税世帯)の申請手続き」から、横浜市の申請方法について詳しく確認します。
あわせて住民税非課税世帯の定義や目安年収なども確認しましょう。
【注目記事】住民税非課税世帯とは?手続きや受けられる給付金・助成を確認
1. 横浜市【3万円給付金】電力・ガス・食料品等価格高騰緊急支援給付金(令和5年度非課税世帯)の対象者や申請期間とは
では、今回の横浜市の3万円給付金の対象者や申請期間などについて詳しく確認していきましょう。
1.1 3万円給付金の対象者
今回の3万円給付を受けるには、以下の2つの条件を満たす必要があります。
- 令和5年6月1日時点で横浜市に住民登録がある
- 世帯全員の令和5年度住民税均等割が非課税である
※上記条件を満たしても、単身赴任中の方と離れて暮らしている家族など、住民税が課税されている方の扶養親族等のみからなる世帯は支給対象外。
1.2 3万円給付金の申請期間
令和5年7月19日(水曜日)~令和5年10月18日(水曜日)まで(必着)
※消印有効ではなく、期間内の必着。
1.3 3万円給付金の支給方法
原則、銀行口座へ振込み。
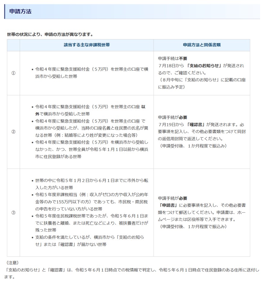
2. 横浜市「住民税非課税世帯への3万円給付金」対象者別の手続き方法3パターン
3万円給付金の申請方法は3つのパターンにより異なります。一つずつ確認していきましょう。
3万円給付金の対象世帯1.申請手続きは不要
- 「令和4年度緊急支援給付金(5万円)」を世帯主の口座で横浜市から受給した
7月18日から 「支給のお知らせ」が発送され、8月中旬に口座に振込み予定。
3万円給付金の対象世帯2.申請手続きが必要
- 「令和4年度緊急支援給付金(5万円)」を世帯主の口座以外で横浜市から受給した
- 「令和4年度緊急支援給付金(5万円)」を世帯主の口座で受給したが、当時の口座名義と住民票の氏名が異なる
- 「令和4年度緊急支援給付金(5万円)」を受給せず、かつ、世帯全員が令和5年1月1日以前から横浜市に住民登録がある
7月19日から 「確認書」が発送されるので、必要事項を記入し、必要書類をつけて同封の返信用封筒で返送。申請受付後、1カ月程度で振込み。
3万円給付金の対象世帯3.申請手続きが必要
- 世帯の中に令和5年1月2日~6月1日までに市外から転入した方がいる
- 令和5年度非課税相当であっても、市民税・県民税の申告を行っていない人がいる
- 令和5年度住民税課税世帯であったが、令和5年6月1日までに扶養者と離婚、または死亡などにより被扶養者だけ残った
- 支給条件を満たしているが「支給のお知らせ」または「確認書」が届いていない
HPや区役所などで「申請書」を入手し、必要事項を記入して、その他必要書類をつけて郵送。申請受付後、1カ月程度で振込み。
上記の3パターンをみると、申請が必要な方と不要な方がいますので、ご自身がどれに該当するのかしっかりと確認してください。
また申請期間は令和5年10月18日(水曜日・必着)となっていますから、不明点があったり、「支給のお知らせ」または「確認書」が届かなかったりする場合には、早めに自治体に問い合わせるなどしましょう。
3. 住民税非課税世帯の条件や目安年収とは
そもそも住民税非課税世帯とは、住民税が課税されていない世帯のことを言います。
住民税には「所得割」「均等割」の2種類がありますが、両方とも非課税の世帯が「住民税非課税世帯」に該当します。
住民税が非課税となる条件は自治体によって異なるため、横浜市の場合を確認しましょう。
2.1 横浜市の住民税非課税の条件(令和3年度から)
1. 均等割・所得割ともに非課税になる人
- 生活保護法により生活扶助を受けている
- 障害者、未成年者、寡婦またはひとり親で、前年の合計所得金額が135万円以下である
2. 均等割が非課税となる人
- 扶養家族がいない:前年の合計所得金額が35万円+10万円以下
- 扶養家族がいる:前年の合計所得金額が「35万円×(本人+同一生計配偶者+扶養親族数)+10万円+21万円」以下
3. 所得割が非課税となる人
- 扶養家族がいない:前年の総所得金額等が35万円+10万円以下の人
- 扶養家族がいる:前年の総所得金額等が「35万円×(本人+同一生計配偶者+扶養親族数)+10万円+32万円」以下の人
住民税非課税世帯は「世帯」ですので、世帯全員が所得割、均等割ともに非課税ではじめて「住民税非課税世帯」となります。
ちなみに上記は前年の合計所得を基準に計算されます。
所得となるため、年収での目安が気になる方もいるでしょう。
参考までに、東京都港区のHPより目安となる年収を確認しましょう。
●前年の収入が以下より少ない人(合計所得が45万円以下(令和2年度まで35万円以下))
(1)アルバイトやパートの給与収入が100万円以下
(2)65歳以上で年金受給のみの人は、年金収入が155万円以下
(3)65歳未満で年金受給のみの人は、年金収入が105万円以下
(4)不動産収入等所得がある人は、収入から必要経費を引き、合計所得が45万円以下(令和2年度まで35万円以下)
※引用:港区「住民税(特別区民税・都民税)はどういう場合に非課税になりますか。」
上記は目安となり、自治体や家族構成など複数の要因で決まりますので、詳しくはお住まいの自治体で調べましょう。
4. まとめにかえて
今回は横浜市の「電力・ガス・食料品等価格高騰緊急支援給付金(令和5年度非課税世帯)」についてご紹介しました。
申請期限が決まっていますから、ご自身の申請が必要かどうかを調べて、早めに手続きをするといいでしょう。
また、3万円給付の申請内容は自治体によって異なるため、詳細はお住まいの自治体で確認しましょう。
参考資料
- 内閣官房「物価・賃金・生活総合対策本部(第8回)議事次第」
- 横浜市「電力・ガス・食料品等価格高騰緊急支援給付金(令和5年度非課税世帯)の申請手続き」
- 横浜市「均等割・所得割の納税義務者」
- 港区「住民税(特別区民税・都民税)はどういう場合に非課税になりますか。」
宮野 茉莉子

