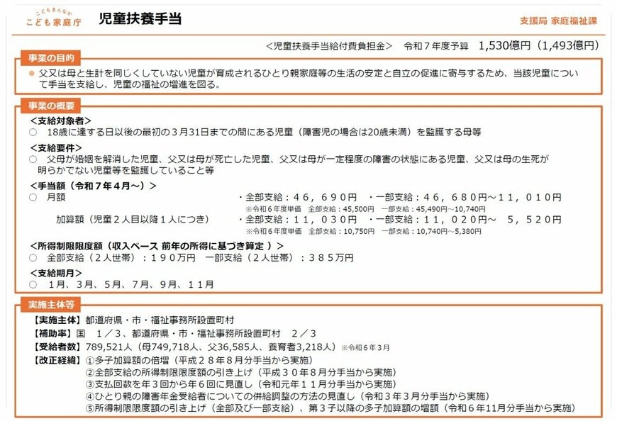
住民税非課税「じゃなくても」申請できる!給付金・補助金・手当・減免措置10選|自営業者や子育て世帯が使える制度も こうした制度の多くは「申請が必要」!対象となる制度がないかこまめにチェックしよう 2025.08.01 20:25 公開 執筆者加藤 聖人 高等学校等就学支援金および高校生等臨時支援金 02/05 出所:文部科学省「高校生等への修学支援」 児童扶養手当について 03/05 出所:こども家庭庁「児童扶養手当について」 国民健康保険料・保険税の軽減について 04/05 出所:厚生労働省「国民健康保険の保険料・保険税について」 補助対象者と補助額(基本額) 05/05 出所:住宅省エネ2025キャンペーン この写真の記事へ戻る 加藤 聖人 copy URL 執筆者 加藤 聖人 2級ファイナンシャル・プランニング技能士(FP2級) 2級ファイナンシャル・プランニング技能士(FP2級)、一種外務員資格(証券外務員一種)、生命保険募集人。証券会社で約8年間、株式や投資信託、生命保険等の販売に携わる。退職後はフリーライター兼個人投資家として活動。金融ジャンルの記事を中心に執筆しつつ、日々のマーケット動向も注視している。 あわせて読みたい