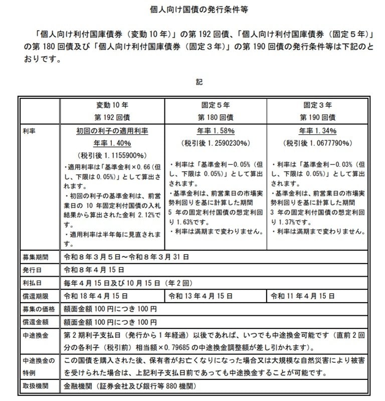
2. 2026年3月募集の「個人向け国債」金利は何%?《変動10年・固定5年・固定3年》
2026年3月募集分(募集期間:3月5日〜3月31日)の変動10年・固定5年・固定3年の「個人向け国債」の金利は以下のとおりです。
- 変動金利型10年:1.40%(税引後 1.1155900%)
- 固定金利型5年:1.58%(税引後 1.2590230%)
- 固定金利型3年:1.34%(税引後 1.0677790%)
10年以上使う予定のない資金で個人向け国債の購入を検討する場合、変動10年にするか、まず固定5年を選んで満期後に再び固定5年を選ぶかなど、選択に迷う人もいるでしょう。
とくに、金利が上昇している局面では、「今月申し込むべきか」「来月まで様子を見るべきか」といった判断が難しくなりがちです。
次章では、変動10年の適用利率が過去にどのように推移してきたかを、判断の一助として見てみましょう。
