2026年1月7日、財務省より1月募集の個人向け国債の発行条件が発表されました。
変動10年は初回の利子の適用利率が1.39%と12月募集分から0.16%上昇。
固定5年は1.59%とそれぞれ魅力的な金利となっています。
昨年12月19日、日銀は金融政策決定会合において「追加の政策金利引き上げ」を決定。市場ではさらなる金利上昇への期待が急速に高まっています。
こうした状況下では期間が10年と長いものの半年ごとに適用利率の見直しが行われる「変動金利タイプ」が気になるという方は少なくないでしょう。
本記事では最新の募集条件とともに、利上げ局面で魅力が高まる「変動10年」の特徴と過去の金利推移を徹底解説します。
1. 「個人向け国債」の金利動向、変動10年は1.39%に上昇!固定5年は1.59%に…
「個人向け国債」は、日本政府が個人を対象に発行する債券です。日本国内で提供されている金融商品の中では、”極めて安全性が高い資産の一つ”とされています。
1.1 個人向け国債は3タイプ
個人向け国債は「変動金利10年・固定金利5年・固定金利3年」の3タイプ。
変動金利10年
- 適用される利率が半年に一度見直される
- 金利には年率0.05%の最低保証が設定されている
- 市場金利が上昇した場合、それに連動して受け取れる利息が増加する点がメリット
固定金利5年
- 購入時に定められた利率が、満期を迎えるまで変動しない
固定金利3年
- 購入時に定められた利率が、満期を迎えるまで変動しない
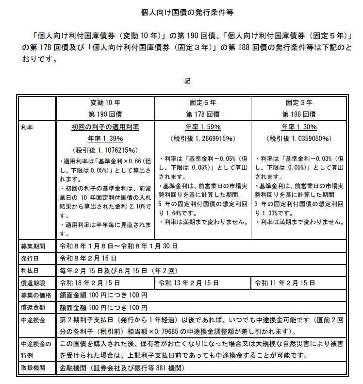
1.2 個人向け国債「1月募集」発行条件
なお、最新となる1月募集【募集期間:2026年1月8日(木)から1月30日(金)】の個人向け国債の金利は、以下の通りです。
- 変動金利型10年:1.39%(前月11月募集分は1.10%→12月募集分は1.23%)
- 固定金利型5年:1.59%(前月11月募集分は1.19%→12月募集分は1.35%)
- 固定金利型3年:1.30%(前月11月募集分は0.99%→12月募集分は1.10%)
変動10年、固定5年、固定3年のいずれの種類も、11月→12月→1月と金利がジワジワと上昇しています。
もし10年以上利用する予定のない資金で個人向け国債の購入を検討する場合、変動10年にするか、固定5年にして償還されたら再度固定5年を購入するか…など、迷う方もいるでしょう。
とくにいまのように金利が上昇しているような場面では、今月ではなく来月まで待ってみようか…など決断しづらいかもしれません。
変動10年か、5年固定か…判断の参考として変動10年の適用利率が、過去にどのように推移してきたのか、具体的な事例を見てみましょう。
