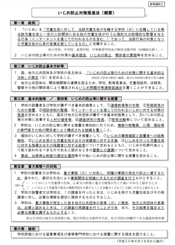
【いじめ】我が子がいじめられたら?その時親は何ができるのか 子どもの発する「SOS」を見逃さない 2023.12.15 20:30 公開 執筆者中山 まち子 02/04 出所:文部科学省「いじめ防止対策推進法」概要 03/04 metamorworks/shutterstock.com 04/04 Q88/shutterstock.com この写真の記事へ戻る 中山 まち子 copy URL 執筆者 中山 まち子 教育ジャーナリスト 公立大学を卒業後、大手学習塾で講師を6年間務める。塾講師と自らの子育ての経験を元に教育関連の記事を執筆するほか、個人ブログ「透明教育ママ見参!!」やYouTubeチャンネル「透明教育ママ 中山まち子」で情報発信をしている。「くらしとお金の経済メディアLIMO」のほか、「アーバン ライフ メトロ」「アクセス進学」に連載中。 あわせて読みたい